Medicare Plans and Costs Explained Here

Medicare in Austin Texas: A Complete Guide to Plans, Costs & Coverage

Understanding Medicare Basics

What Is Medicare?

Medicare is a federal health insurance program primarily for people aged 65 or older. It also covers certain younger individuals with disabilities or specific conditions like end-stage renal disease.

Think of it as your backup plan when health bills get too high, only it’s a plan you want to have ready.


Medicare in Austin, Texas : Elderly reviewing a Booklet

Who Qualifies for Medicare in Texas?

You’re eligible if:

  • You’re 65 or older

  • You’re under 65 with a qualifying disability

  • You have ALS or end-stage renal disease

You must also be a U.S. citizen or a legal resident for at least five years.


Infographic style image showing the four parts of Medicare

The 4 Parts of Medicare Explained

  • Part A: Hospital insurance

  • Part B: Medical insurance

  • Part C (Austin Medicare Advantage plans): Private plans combining Parts A & B (often with extras)

  • Part D: Prescription drug coverage


Medicare Options in Austin

Original Medicare (Parts A & B)

This is the classic combo.
You get hospital (Part A) and doctor (Part B) coverage, but you’ll need to buy separate drug coverage and possibly Medigap to fill the cost gaps.


Medicare Advantage Plans (Part C)

These are all-in-one plans from private insurers.
They usually include:

  • Part A

  • Part B

  • Part D

  • Extras like vision, hearing, dental

Top Providers in Austin

  • UnitedHealthcare

  • Humana

  • Aetna

  • Blue Cross Blue Shield of Texas


Prescription Drug Coverage (Part D)

If you stay with Original Medicare, you’ll need a standalone drug plan.
Costs vary depending on the plan, your medications, and your pharmacy.


Medicare Supplement Insurance (Medigap)

Medigap plans Austin TX help cover out-of-pocket costs not paid by Original Medicare—things like copays, coinsurance, and deductibles.

You must have both Part A and Part B to buy Medigap.

Medicare Plan Types

Medicare Cost in Austin 2025

Monthly Premiums Breakdown

Coverage Type Average Monthly Cost (2025)
Part A (if not free) $278 – $505
Part B $174.70
Part D $30 – $80
Advantage Plan (Part C) $0 – $90
Medigap Plan G $100 – $180

Deductibles & Out-of-Pocket Costs

Plan Deductible Max Out-of-Pocket
Part A $1,632 Varies
Part B $240 No limit
Advantage Plans Varies $4,000 – $8,850
Average medicare cost Austin scaled

Enrollment in Austin

When Can You Enroll?

  • Initial Enrollment Period: 3 months before & after your 65th birthday

  • General Enrollment: Jan 1 – Mar 31

  • Open Enrollment: Oct 15 – Dec 7


How to Sign Up for Medicare

You can apply:

  • Online at ssa.gov

  • By phone at 1-800-772-1213

  • In person at your local Social Security office


Local Help for Enrollment

Need help choosing a plan?
Reach out to:

  • Area Agency on Aging of the Capital Area

  • Austin HHS Medicare counselors

  • Private licensed Medicare brokers 


Comparing Plans in Austin

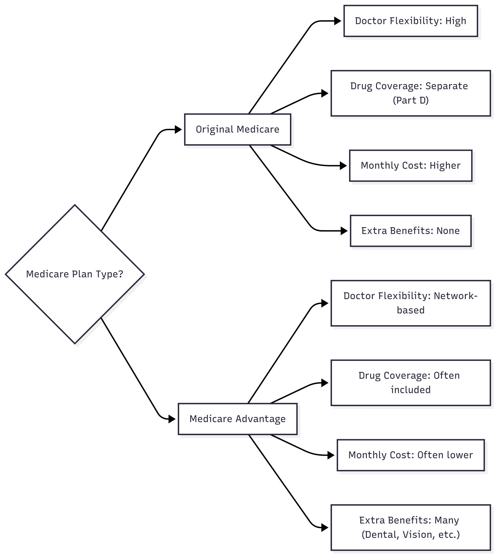
Medicare Advantage vs. Original Medicare

Feature Original Medicare Medicare Advantage
Doctor Flexibility High Network-based
Drug Coverage Separate (Part D) Often included
Monthly Cost Higher Often lower
Extra Benefits None Many (Dental, Vision, etc.)
medicare in autin hero image

Medigap vs. Advantage: Which One Fits?

If you travel often or prefer predictable costs → Medigap.
If you want extras like dental, gym, and low premiums → Advantage.


Plan Comparison Table

Plan Type Monthly Cost Flexibility Extras Included
Medigap G $120+ High No
Advantage $0–$90 Medium Yes

Top Medicare Providers in Austin

UnitedHealthcare

Big network, includes fitness programs, and strong in Medicare in Austin Texas.

Humana

Known for wellness extras like over-the-counter allowances.

Aetna

Affordable and offers HMO/PPO flexibility.

Blue Cross Blue Shield of Texas

Large network and easy local access to doctors.


Special Programs for Low-Income Beneficiaries

Medicare Savings Programs

These help pay premiums, deductibles, and coinsurance.
You may qualify if your monthly income is under:

  • $1,660 (single)

  • $2,239 (married)


Extra Help with Prescription Drugs

This can save you up to $5,300+ per year on medications.
Apply through Social Security.

Beware of Medicare Scams

Medicare Scams in Texas

Common Red Flags

  • Calls asking for your Medicare number

  • “Free” services requiring personal info

  • Door-to-door reps claiming they’re “official”

How to Protect Yourself

  • Never share your Medicare number over the phone

  • Hang up on unexpected callers

  • Use only trusted local agents


Resources and Support in Austin

Local Medicare Offices

Visit the Social Security office on Executive Center Dr for face-to-face help.

Texas Health and Human Services

Offers info on Medicaid, long-term care, and savings programs.

Community Help Centers

Look for SHIP-certified volunteers at:

  • Senior centers

  • Public libraries

  • Nonprofits like AARP

Tips to Maximize Medicare in Austin

Use Preventive Services

Most screenings, vaccines, and wellness visits are free.

Review Plans Annually

Even if you’re happy, plans change. Check during open enrollment.

Ask for Help When Needed

Don’t try to figure it all out alone.
Local help = peace of mind.


Conclusion

Medicare in Austin Texas isn’t one-size-fits-all. With so many plans, benefits, and rules it’s easy to feel overwhelmed. That’s where working with a licensed Medicare agent makes a huge difference. An expert can break down your options for new and established patients, compare real costs, and help you avoid costly mistakes.

At Advantage Insurance Solutions, we do more than just explain coverage. We guide you step-by-step, deciding the right Medicare coverage for your needs and how to enroll in Medicare Austin, and stay by your side long after enrollment. Whether you’re new to Medicare or looking to switch, let us help deciding the coverage and peace of mind you deserve.


FAQs

1. How much is Medicare in Austin Texas ?

Part B is $174.70/month in Medicare costs in Austin 2025 2025. Advantage plans can be as low as $0. Medigap adds $100–$180/month.

2. Can I change plans outside of Open Enrollment?

Only with a Special Enrollment Period—like moving, losing coverage, or qualifying for Medicaid.

3. Is Medicare Advantage available in Austin?

Yes. Multiple providers offer plans with premiums starting at $0.

4. What’s the best Part D plan in Austin?

It depends on your prescriptions, but Aetna and SilverScript are popular.

5. Do I need a Medigap policy?

If you want lower out-of-pocket costs and don’t want an HMO/PPO network, Medigap may be right for you.

Marcus Alvarez

Marcus Alvarez

Author

Marcus Alvarez is the dedicated blog writer at Advantage Insurance Solutions, delivering expert insights on insurance trends, tips, and coverage options across Texas.

Marcus Alvarez

Marcus Alvarez

Author

Marcus Alvarez is the dedicated blog writer at Advantage Insurance Solutions, delivering expert insights on insurance trends, tips, and coverage options across Texas.

0 Comments

Logo Small
Medicare in Austin, Texas: A Complete Guide to Plans, Costs & Coverage 4